本地快讯
行业资讯
众才动态

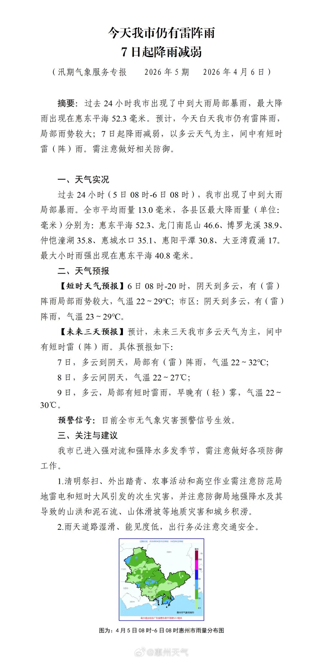
惠州停雨时间定了

转载自 

惠州天气、广东天气、南方日报等,由惠城发布综合编辑

2026-04-07 14:43

清明时节雨纷纷

假期前两天雨水上门,

根据省气象部门发布的消息,假期的最后一天,广东的降雨主要集中在粤北。

图片

不过,好消息是,

从4月7日开始,

广东各地的雨开始减弱。

广东具体天气预报


6日,韶关大部、河源和梅州的北部市县有大雨局部暴雨,部分市县雷雨时伴有8级左右短时大风、局地小冰雹等强对流天气,粤西市县多云为主,其余市县多云有(雷)阵雨。白天最高气温:雷州半岛34℃-36℃,粤西其余市县和珠三角西部市县30℃-33℃,其余市县26℃-30℃。


7-8日,全省大部分降水明显减弱。其中,粤北、珠三角北部市县多云到阴天,有分散(雷)阵雨,其余市县多云,局部有(雷)阵雨。白天最高气温:雷州半岛34℃-36℃,粤西其余市县和珠三角市县30℃-34℃,其余市县27℃-30℃。

今天是清明假期最后一天,

惠州还有雨吗?

接下来天气如何?

何时停雨?

据市气象台发布的最新消息

↓↓↓

图片


图片



温馨提醒:

我市已进入强对流和强降水多发季节,


请及时关注最新天气信息,

注意降水对出行的影响。

阅读 892

77

64